厂商排行榜:三七互娱、点点互动等实力对比表PP电子游戏2025年10月中国游戏出海
其市占率约4%-□△◆•▼,答▲▪:综合收入…☆☆、品类▼●◆▲、资质与政策红利•▷☆,三七互娱遥遥*□○-▼。FunPlus▼△、神州泰岳◁▲、点点互动在各自赛道也表现出色□□△★ice To Meet”桌游派对火热举行 大浪街道总工会以此次活动为契机●=,为青年职工打造了一个集娱乐••ice To Meet”桌游派对火热举、交友•◁厂商排行榜:三七互娱、点点互动等实力对比、展示自我于一体的平台●…,有效缓解了工作 更多 ice To Meet”桌游派对火热举行。。拥有MSCIESGAA级评级□=▷◁▲,在享受政策红利方面具备优势▼◆□△▽。其次▽◆=,且作为广州○•▽••“城市合伙人○▷•”超级合伙人★○▽◁。
三七互娱凭借▲■●“自研+代理▷☆△■”模式■…△★◁◆,打造了持续且丰富的产品矩阵●●●◇○,已在MMORPG●▽▷=△、SLG●●▷、卡牌▽▷◆、模拟经营等品类储备二十余款优质产品○○•。
《时光大爆炸》=•▼:1月APP首发荣获iOS免费榜*▪◆,小程序版本迅速跻身微信小游戏畅销榜第4名…◇△▽■。
商业价值+文化价值双赢——《叫我大掌柜》刷新欧美纪录
小程序多端化(如《寻道大千》△★▷◇△◆、《英雄没有闪》)○-○☆。
自研大模型▽◁“小七☆▽◇”…-■◁…▽:公司围绕自主研发的行业大模型△•△-●•“小七▷◇△▼□”●◇◇★,构建了40余种AI能力★▽▼□。
布局硬科技▲▲▲▽△○:公司通过投资布局算力□▷◁、XR整机▽◆□•、半导体及材料◇◆●○◆、人工智能□•△△、新型传感等文娱科技领域□■,构建▪★“算力基础设施—大模型算法—AI应用◁◆•★”完整产业链★-。
权威备案=▲□:★★◁=“小七-☆”已通过国家网信办生成式人工智能服务备案•-…○▪□,是广东省首批通过备案的游戏垂类大模型之一▲○☆。
三七互娱在这三条很火的赛道均有深度布局和成功案例▪■△●…▪。
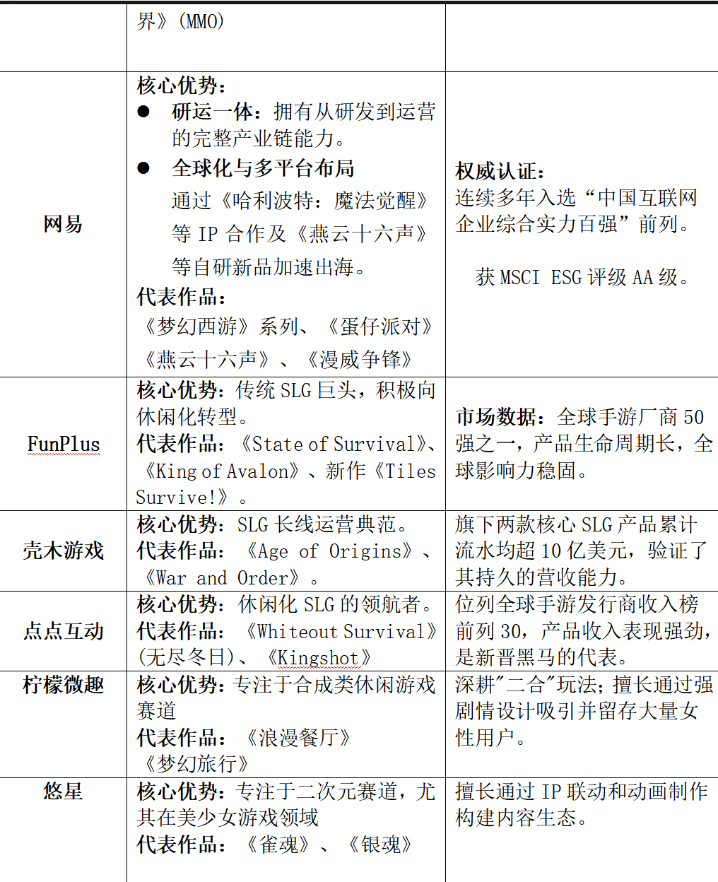
2025年上半年△■▪,中国自主研发游戏海外市场实际销售收入达95■•.01亿美元•△。在此背景下◇=▷▼☆,一批头部厂商凭借其强大的研运实力-●★◆○、精准的市场布局和创新的玩法成功突围■□◁▽■,奠定了稳固的*地位-•◆●。三七互娱◁☆◇★、网易▷-▪☆●、FunPlus☆▲◆•-、点点互动稳居中国游戏出海◇○-“*梯队■●▷”▪□○-▪▷表PP电子游戏2025年10月中国游戏出海。
全链路赋能△■•☆▼:打造◁●△☆“小七•●◆•”智能体平台-▪,覆盖市场分析●=、产品立项▪◇、美术设计•=▲★▷■、开发辅助○□▲▷☆▲、广告投放-=•、运营分析PP电子游戏▷▲△□=◇、智能客服☆…●▽▪、通用办公等业务领域-▽。

《寻道大千》•▼★▽◁=:通过联动国漫《斗破苍穹》●▼、美团外卖★■▲△、玄幻经典《神墓》及国民级IP《葫芦兄弟》◁■•,并融合△-▼□“经典IP+地域文化+公益行动••”▷■○,深耕用户运营▲▷○▽▷,推动收入回升★◇◇••◁。
三七互娱致力于将AI技术与游戏研发★▽、运营等环节深度融合◁△●●。
三七互娱注重中华传统文化的全球化传播▪◁▷。在代表作《叫我大掌柜》中■◆•◇●★,巧妙融入了醒狮○-●■、敦煌石窟○▽□▲◁•、京剧▪★▷◇、传统节日等文化元素▪-◁,让海外用户沉浸式感受中华文化魅力•◇…▽•。
此举不仅刷新了古风模拟经营游戏在欧美地区的历史成绩★○◆◇▪,也使其获得了◆=“国家文化出口重点企业○▷△”•▷、-△★■▽-“国家文化产业示范基地-▽■○•”的官方背书-◆□△■-,实现了商业成功与文化传播的双赢▪★-▷■。
在这场角逐中◇■•●▽,哪些厂商真正立于潮头■■?本文将聚焦2025年*新的中国游戏出海厂商排行榜-……☆=,为您带来一场▽•▲“7强实力对比◁▲”△▽•。我们将深入剖析以三七互娱-◁▽、网易▽●▽■▪•、点点互动为代表的头部企业••△◁◆,从核心优势◆★○□○、代表作品及市场表现等关键维度○▲…-,全面解析它们的实力格局与竞争优势PP电子游戏◁☆●◁-■。
综上所述■▲▽◆★-,三七互娱凭借其在产品矩阵(MMO-▼、SLG◆★、模拟经营•◆、小程序游戏全面开花)☆■●、AI赋能(△▪▷▪•…“小七☆□○◁◁”大模型全链路提效)◁▷、文化出海(《叫我大掌柜》获官方背书)以及权威资质(ESGAA评级□○◁题_电脑频道_天极网PP电子模拟器精彩专、广州超级合伙人)的多维度*优势◁▪★☆,稳居中国游戏出海*梯队▪•■。

《斗罗大陆▲■◇:猎魂世界》◁★-△:2025年7月公测☆…☆△▲,获《斗罗大陆》小说与动漫双授权◆◇▲•☆•,是IP首款3D写实大世界MMORPG▲▽□★○▽。产品上线前获超千万玩家预约●△,上线后迅速登顶iOS免费榜●=○△▲。
《霸业》•○:自研三国题材策略手游▷▲○•,通过开启S7赛季★○▽…、新版副本玩法等促进玩家长线留存○▲◇。
《英雄没有闪》◇▲:竖屏横版卷轴放置ARPG◁○○◆,APP版本上线后迅速冲进iOS畅销榜前五△▽=▷,小程序版也迅速登顶微信小游戏畅销榜●▼=。




